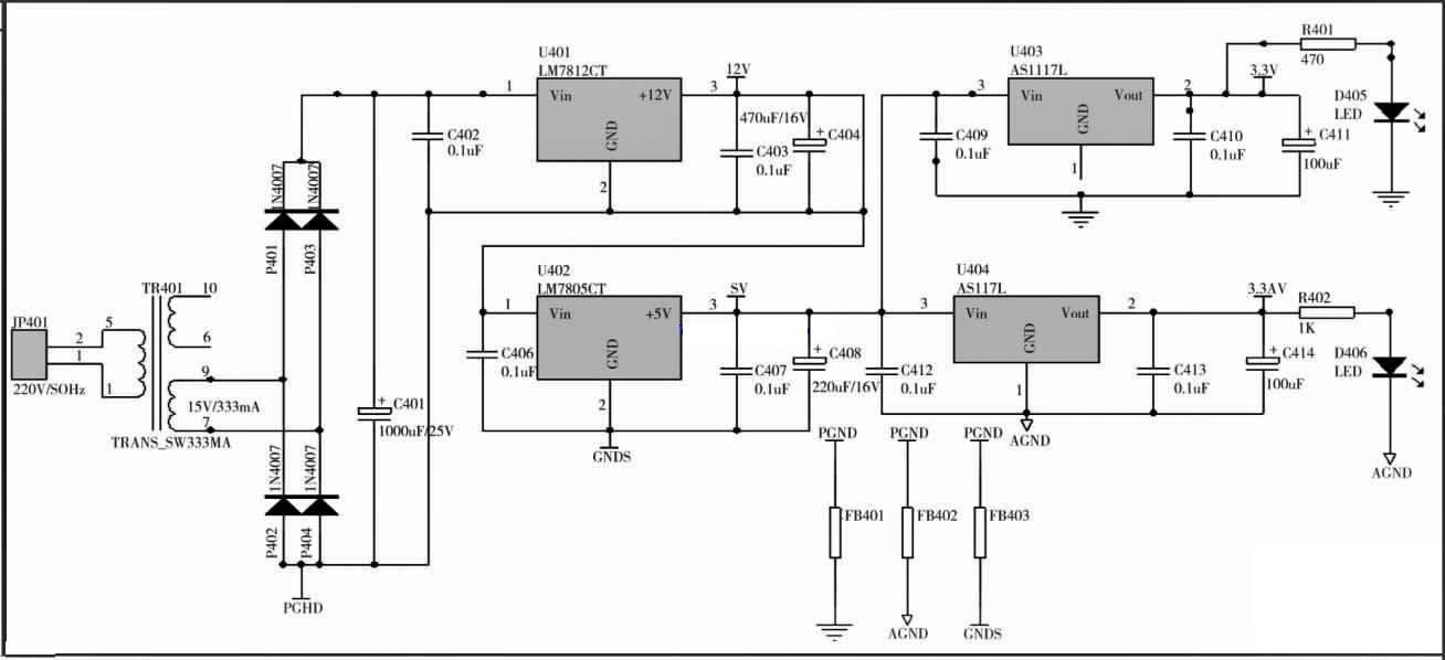
近年來,溫室環境控制在國內外得到了相應的研究和應用。國內現有的智能溫室系統硬件大部分從國外引進,國外的系統是經過多年的發展和完善,在技術上是比較成熟與先進的。但...
分類:溫控電路 時間:2014-11-28 閱讀:2386
近年來,溫室環境控制在國內外得到了相應的研究和應用。國內現有的智能溫室系統硬件大部分從國外引進,國外的系統是經過多年的發展和完善,在技術上是比較成熟與先進的。但...
分類:溫控電路 時間:2014-11-20 閱讀:4919
電熨斗是怎樣調溫的呢?功勞還要歸于用雙金屬片制成的自動開關。 雙金屬片是把長和寬都相同的銅片和鐵片緊緊地鉚在一起做成的。受熱時,由于銅片膨脹得比鐵片大,雙金...
分類:溫控電路 時間:2014-09-27 閱讀:2192
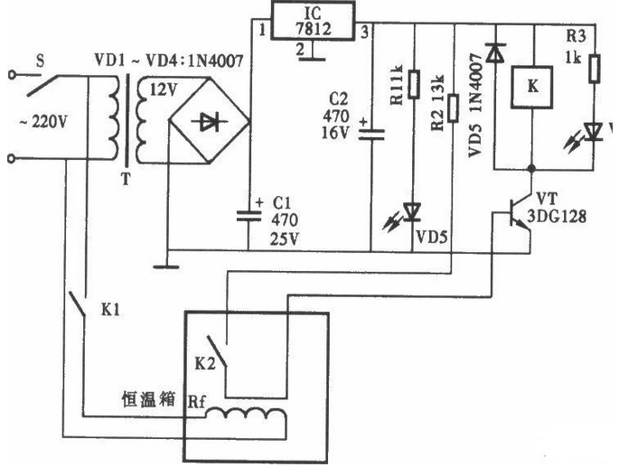
過零同步脈沖是一種50Hz交流電壓過零時刻的脈沖,可使可控硅在交流電壓正弦波過零時觸發通導。過零同步脈沖由過零觸發電路產生,更詳細的電路圖如圖所示。在該圖中,電壓比...
分類:溫控電路 時間:2014-08-25 閱讀:3037
家里即熱式熱水器使用了多年,但每次洗浴都有煩心的時候,熱水器的水溫控制分9檔,從1到9數字越大溫度越高,按理說應該很好使用了。但是,水流量也能主宰水溫的高低,并且...
分類:溫控電路 時間:2014-08-04 閱讀:2522
Q1、Q2的be結串聯作為溫度傳感器,由精密穩壓集成電路U3(TL431)提供約2.5V的高穩定基準電壓源為傳感器及窗口電壓比較器(U2C,U2D)和差分放大器(U1C)提供合適的參考基...
分類:溫控電路 時間:2014-06-24 閱讀:1587
本文介紹的間歇控制器,能自動控制電熱器、加濕器、單相交流電動機等用電設各,使之處于間歇工作狀態。 該間歇控制器電路由電源電路、定時器和控制執行電路組成,如圖所示...
分類:溫控電路 時間:2014-04-02 閱讀:2216
本文介紹的是流體媒價溫度控制器是利用感溫流體熱脹冷縮及液體不可壓縮的原理而實現自動調節。 溫控器根據工作環境的溫度變化,在開關內部發生物理形變,從而產生某些...
分類:溫控電路 時間:2014-03-26 閱讀:2015
本文針對一個用太陽能熱水器和輔助電熱水器來恒定水溫的8路恒溫電熱水器。此電熱水器天晴時,靠太陽能熱水器提供熱能;天陰下雨時,靠電熱水器維持水溫,電熱水器一共有8個...
分類:溫控電路 時間:2014-02-20 閱讀:5731
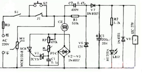
本文介紹了一個取暖器控制電路,該電路具有以下功能: 1.能使取暖器處于間斷性工作狀態,即加溫一段時間暫停一段時間。這樣,既能節省電能,又能滿足人們取暖的需要。...
分類:溫控電路 時間:2014-01-08 閱讀:2340
在嚴寒冬天,紅外取暖器成為家庭的取暖設備,其發熱管大多為三到四支組成,每支發熱管由一開關控制,通過選擇開關來控溫,控溫極不均勻。本電路可使所有發熱管同時使用,可...
分類:溫控電路 時間:2014-01-03 閱讀:4893
家里即熱式熱水器使用了多年,但每次洗浴都有煩心的時候,熱水器的水溫控制分9檔,從1到9數字越大溫度越高,按理說應該很好使用了。但是,水流量也能主宰水溫的高低,并且...
分類:溫控電路 時間:2013-12-30 閱讀:4109
很多電熱毯的溫度控制都采用手動開關,它是由一個快熱檔和一個慢熱檔進行控溫的,這樣電熱毯內部溫度較難控制在某一恒定的溫度下工作,給使用者帶來不少的麻煩。現在給大家...
分類:溫控電路 時間:2013-09-25 閱讀:2930


























