本文介紹一種簡易電機調速電路,不用機械齒輪轉化來變速,改善了機械設備使用的效率。 此簡易電子調速電路適用于220V市電的單相電動機,電機額定電流在6.5A以內...
分類:電機控制專區 時間:2018-04-09 閱讀:1500
直流電機在家用電器、電子儀器設備、電子玩具、錄相機及各種自動控制中都有廣泛的應用。但對它的使用和控制,很多讀者還不熟悉,而且其技術資料亦難于查找。直流電機控制電...
分類:電機控制專區 時間:2018-03-13 閱讀:6791
主要介紹基于現場可編程門陣列及EDA方法學的永磁無刷直流電機控制系統的電子電路設計。FPGA是一種高密度可編程邏輯器件,其邏輯功能的實現是通過把設計生成的數據文件配置...
分類:電機控制專區 時間:2015-02-27 閱讀:6541
主要介紹基于現場可編程門陣列及EDA方法學的永磁無刷直流電機控制系統的電子電路設計。FPGA是一種高密度可編程邏輯器件,其邏輯功能的實現是通過把設計生成的數據文件配置...
分類:電機控制專區 時間:2015-02-06 閱讀:3727
現場可編程門陣列即FPGA,是從EPLD、PAL、GAL等這些可編程器件的基礎上進一步發展起來的。作為集成電路領域中的半定制電路而出現的FPGA,不但解決了定制電路的不足,而且克...
分類:電機控制專區 時間:2015-02-04 閱讀:2734
隨著人工成本的不斷升高,用機器人代替人力去做一些重復性的高強度的勞動是現代機器人研究的一個重要方向。搬運機器人在導航尋跡中,需要后輪驅動電機和前輪舵機的協調工作...
分類:電機控制專區 時間:2014-11-19 閱讀:4612
上圖所示為一種簡單的棒式按摩器電動機驅動電路。該電路主要是由電動機供電電路、電動機驅動電路、電動機等部分構成的。
分類:電機控制專區 時間:2014-10-31 閱讀:2054
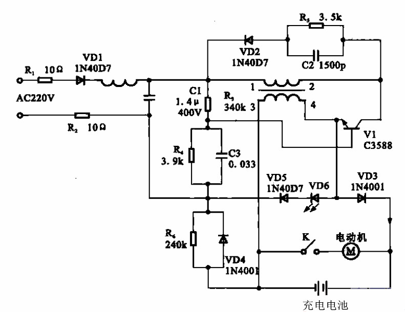
上圖所示為一種典型的電動剃須刀電動機驅動電路。交流220V經充電電路為電池充電,也可為電動機供電。充電后接通開關K,電動機即可進行工作。
分類:電機控制專區 時間:2014-10-31 閱讀:2239
硬件電路設計上采用DSP芯片和外圍電路構成速度捕獲電路,電機驅動控制器采用微控制芯片和外圍電路構成了電流采樣、過流保護、壓力調節等電路,利用CPLD實現無刷直流電機的...
分類:電機控制專區 時間:2014-10-13 閱讀:1594
這里介紹的常用家用電器控制模塊電路設計,目的是通過電話遙控,控制不同的電器的電源的通斷,中一共有5路電器可以控制。 具體的電路設計原理和電路圖看下文分析。 電...
分類:電機控制專區 時間:2014-09-29 閱讀:1901
基于LM324的PWM直流電機調速電路圖 它主要由U1(LM324)和Q1組成。 圖1中,由U1a、U1d組成振蕩器電路,提供頻率約為400Hz的方波/三角形波。U1c產生6V的參考電壓...
分類:電機控制專區 時間:2014-07-01 閱讀:6635
本文今天介紹一款同步電動機的勵磁繞組電路。主電路如下圖所示:圖中,MS為同步電動機。BQ為其勵磁繞組;G為交流勵磁發電機,BQG為其勵磁繞組{虛框內為滅磁環節。
分類:電機控制專區 時間:2014-03-17 閱讀:2284
如下圖所示,本文介紹的是一款電動機的電極自動調節器電路,該電極自動調節器具有更好的性能。圖中,BQ為滑差電動機離合器勵磁繞組;TG為測速發電機,BQTG為測速發電機勵磁...
分類:電機控制專區 時間:2014-03-14 閱讀:2711
如下圖所示,該電路采用晶體管移相觸發器和單向晶閘管控制串勵電動機電路上的全波電壓,從而可以在很寬的范圍內控制電動機轉速。電阻R5串聯在單向晶閘管主電路上構成負反饋...
分類:電機控制專區 時間:2014-03-06 閱讀:1778
今天介紹的一款柴油發動機晶閘管調壓電路圖。它是采用JFT201A電壓調節器。啟動柴油機時,鑰匙開關SA接通1、2觸點,按下啟動按鈕SB,電磁開關主觸點閉合,電動機M啟動運轉,...
分類:電機控制專區 時間:2014-02-22 閱讀:2481
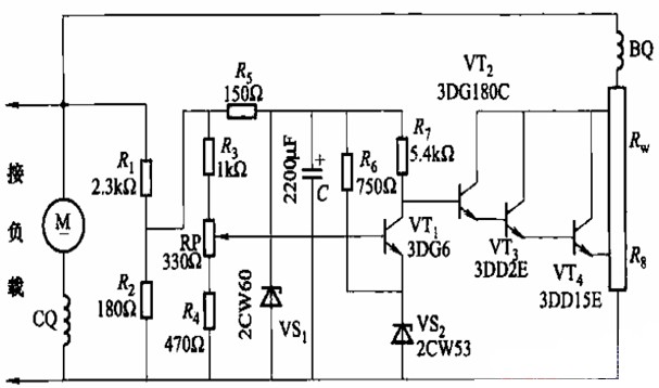
如下圖所示為一款復勵直流電機的自動調整電壓電路。該電路主要是用于40kW、230V的,電壓變化率可達2. 5%.圖中,BQ為并勵繞組,CQ為串勵繞組外接電阻Rw串接在并勵繞組回路。...
分類:電機控制專區 時間:2014-02-21 閱讀:2926
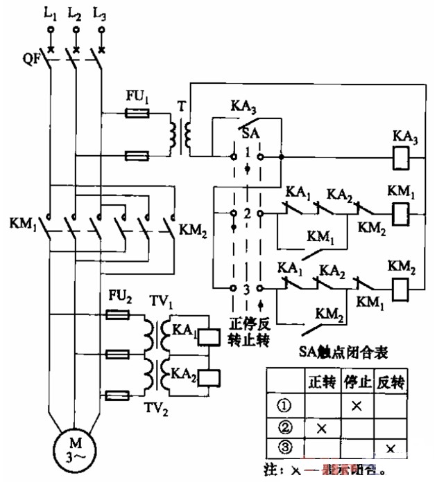
本文介紹的是一款采用電壓互鎖繼電器的電動機啟動保護電路。該電路主要是采用電壓互鎖繼電器KAi、KAz,以保證正反轉換接過程中的滅弧。如下圖所示,其中SA為主令開關;KA3為...
分類:電機控制專區 時間:2014-02-07 閱讀:2131
今天介紹的是電動機的過電流保護電路。當電動機啟動時,按一下帶鎖扣式按鈕SBi,啟動結束(電動機轉速穩定后),再按一下SBi,這時保護電路投入工作。對于啟動時間短(如數秒...
分類:電機控制專區 時間:2014-01-25 閱讀:2566


























